设为首页
加入收藏
涪城
游仙
安州
江油
三台
梓潼
盐亭
平武
北川
高新
经开
科技城新区
仙海
绵阳
新闻
涪江观察
视觉绵阳
绵州
大小事
街拍
公益
人物
旅游
文化
汽车
互动
热点
国内
包打听
法治
辟谣台
焦点
房产
教育
公益
新闻24
小时
公示公告
网络谣言曝光台
您现在的位置:
首页
>
公示公告
>
政府采购
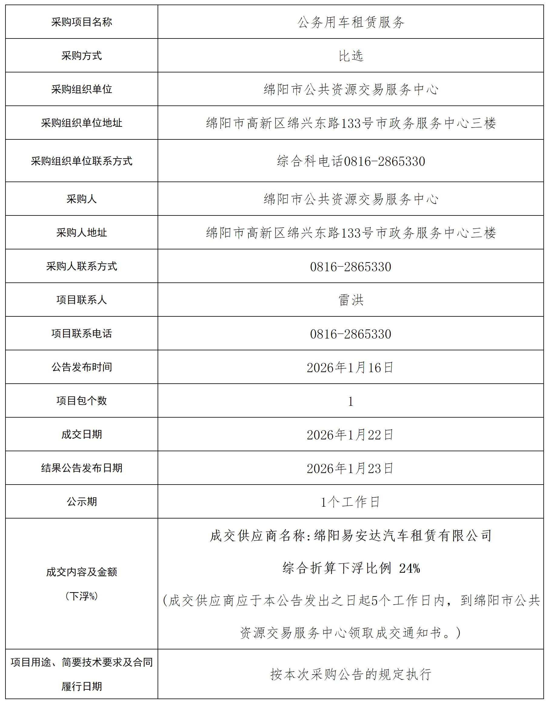
绵阳市公共资源交易服务中心关于“公务用车租赁服务”采购结果的公告
发稿时间:2026-01-22 14:40 来源: 绵阳新闻网
相关新闻:
学习贯彻党的二十届四中
学习贯彻习近平新时代中
锲而不舍落实中央八项规
建圈强链进行时
四川绵阳工业园升级为省级高新技术产业园
市委政法委员会2026年第1次全体会议召开
绵阳构建关爱新就业群体“全周期”服务体
绵阳用心用力答好就业民生答卷
2026年绵阳工业和信息化工作会议召开
2026年绵阳科技城新区明确经济工作发力方
热点
绵州
区县
•
年俗盈暖迎马年 安州非遗大集解锁新春文化新体
•
梓潼木刻年画传承人罗智婉:“午马送福” 非遗
•
传统文化冬令营 大小学生“双向奔赴”
•
暖冬送岗惠民生 衢平同心搭建就业桥
•
诗仙化身“消防员” 创意涂鸦讲消防知识
•
2026四川新年惠民演出走进梓潼江油
•
童声唱响新年 美育点亮童心
•
【北川】以融合为笔 绘就各美其美城乡新图景
•
【经开区】着力打造优质均衡教育圈,让孩子们“
•
【游仙】“金点子”落地有声见行见效—— 游仙
•
【游仙】灯组组装工作全面启动安逸!今年春节又
•
【科技城新区】入选国家级“示范区” 创建对象
•
【科技城新区】企呼我应 政务服务“跑”出加速
•
【科技城新区】全省软件行业“名企名案”评选揭