设为首页
加入收藏
涪城
游仙
安州
江油
三台
梓潼
盐亭
平武
北川
高新
经开
科技城新区
仙海
绵阳
新闻
涪江观察
视觉绵阳
绵州
大小事
街拍
公益
人物
旅游
文化
汽车
互动
热点
国内
包打听
法治
辟谣台
焦点
房产
教育
公益
新闻24
小时
公示公告
网络谣言曝光台
您现在的位置:
首页
>
公益
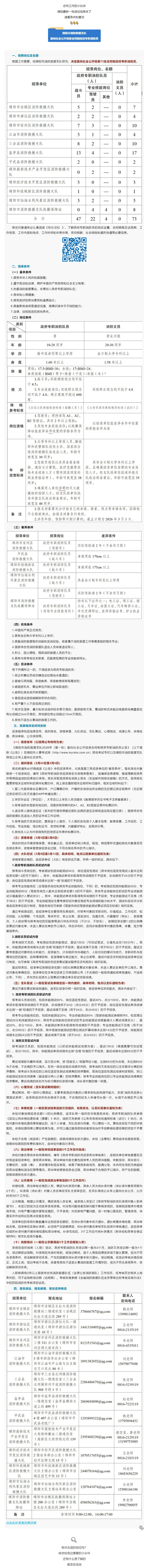
每日送岗|73名!绵阳公开招录政府专职消防员
发稿时间:2026-02-10 09:58 来源: 绵阳消防
相关新闻:
2026年全国两会特别报道
开局“十五五”攻坚启新
发挥中国科技城优势 加
双提双解看变化
全市推进高标准农田建设暨突出问题整治工
绵阳市婴幼儿托育标准化建设与培训指导中
守护蓝天 我市“十五五”期间将有这些“
盐亭:竹下生金 日子“节节高”
越王楼片区棚户区改造项目施工现场热气腾
@绵阳中小学生及家长:春假“福利大礼包
热点
绵州
区县
•
激活数字经济新动能!绵阳数据发展有限公司揭牌
•
攻坚实干·看进度|越王楼片区棚改项目加速推进
•
春假去哪儿?来“行走的课堂”感受爱国情怀与硬
•
绵阳公交绘就“十四五”民生服务新图景
•
三月的绵阳:被春天打翻的调色盘
•
一年一度的“中国春社·雎水踩桥”活动热闹举行
•
绵阳三地青少年同上“纪念碑下的思政课”
•
【经开区】攻坚破局启新程 满弓紧弦冲刺“开门
•
【游仙】打造家门口的“幸福圈”
•
【梓潼】两岸嘉宾共聚“文昌祖庭”赓续文脉共话
•
【涪城】让“美丽风景”实实在在转化为“美丽经
•
【江油】“一镇一策”激活经济“镇”能量
•
【盐亭】嫘祖故里铺展幸福生活新画卷
•
【平武】“赏花+”撬动美丽经济