公司简介
四川启赛微电子有限公司(以下简称“启赛”)成立于2022年5月20日,为长虹控股集团直属一级子公司,是长虹控股集团布局系统级微组装业务、实施半导体封装测试业务的唯一实施主体。
启赛定位为专注提供高端芯片封测方案及系统级微组装解决方案的服务商,封装测试业务聚焦AIoT及智能控制应用领域,充分利用长虹集团内外广泛的市场基础和精益制造、工程技术、可靠性保障等能力,为客户提供QFN、BGA、COF等产品的封装测试服务及系统级微组装(SIP)解决方案。
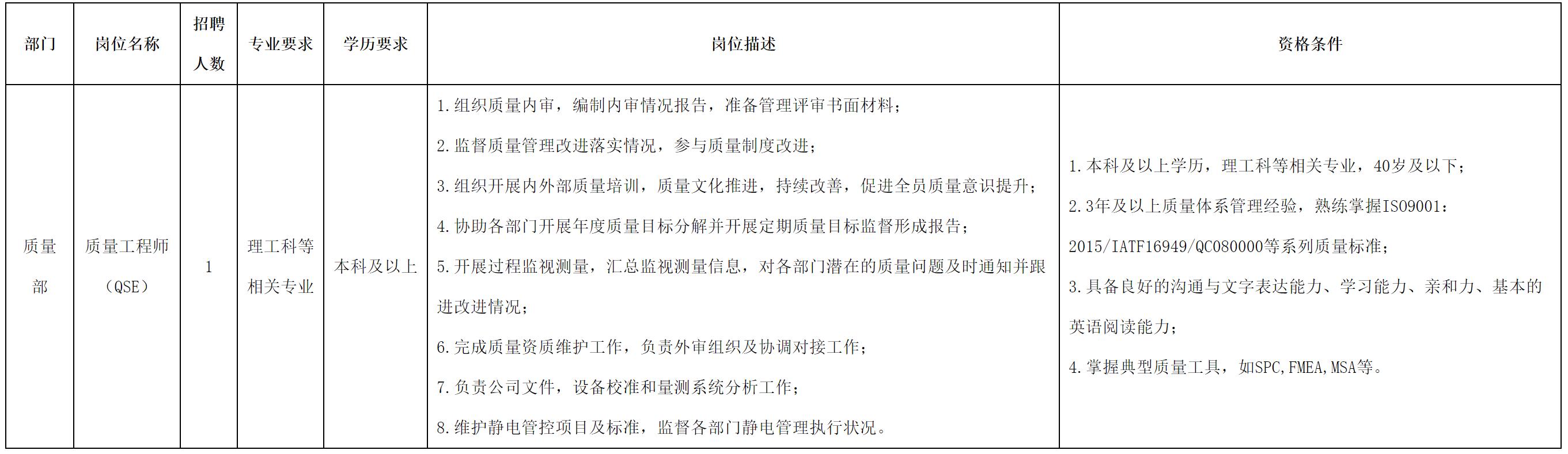
一、岗位信息
二、报名时间
2026年2月11日起招聘信息长期有效,以人员招聘到岗为止。
三、薪酬福利
薪酬待遇面议。
四、招聘程序
1.资格审查。按照报名条件,对应聘人员进行筛选和资料审查,确定入围的人员名单。
2.招聘方式。根据资格审查和初步甄选的情况,以邮件、短信或电话方式通知全部合格应聘人员参加面试。
3.确定拟录用人员。面试结束后,以电话方式和邮件方式通知拟录用人员,未定为拟录用人员不再另行通知。
4.正式聘用。拟聘用人员须按招聘公开渠道公示,在公示期满无异议后。以电话和邮件方式通知办理正式聘用手续。
5.特别声明:应聘者应对提交材料的真实性负责,如有弄虚作假,立即取消聘用资格并追究其法律责任。
五、联系咨询
人力资源部联系电话:18180781246,邮箱:QSHR@changhong.com。
六、监督投诉渠道
1.长虹集团纪检部门联系电话:0816-2412388
2.长虹集团纪检部门监督邮箱:chjwjb@changhong.com
3.绵阳市国资委“护国资”热线:0816-2247110
4.绵阳市国资委“护国资”邮箱:mygzwdjk@163.com
